首页
学院概况
学院动态
专业工作室
学生工作
招生就业
科研与校企合作
党群工作
网上展厅
站内搜索
学校首页
设计艺术学院 / 通知公告
推荐阅读
党建引领下环境设计专业助力乡村振兴
设计艺术学院党总支举办第一次“主题党日”活动
团总支举办“不忘母恩”三行情书比赛
我院受邀参加2015年第24届金犊奖
站内最新
关于表彰2015年下学期优秀学生优秀班级的文件
“忆初心,明职责,当先锋”主题党日活动
我院学生邓展鹏作品《机械师的使用说明NO.2——蝴蝶效应》入选第十三届全国美展
第22届艺术节作品展获奖名单
佘济云教授学术报告《基于乡村振兴战略的生态景观设计》
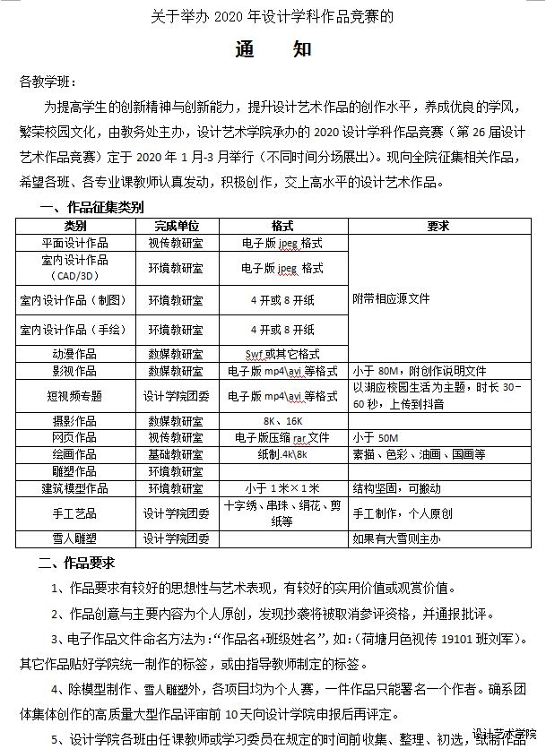
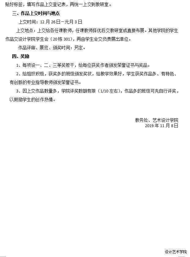
关于举办2020年设计学科作品竞赛的
作 者:管理员 来源:本站 日 期:2019/11/19 17:12:11 人 气:
电话:0736-7388388
传真:0736-7388882
地址:湖南省常德市鼎城区善卷路2058号
邮编:415100
招生:0736-7377377 0736-7377477
网址:https:/sjys.hatu.edu.cn
学校首页
教育部
学信网
招生信息港
党政办
宣传部
团委
人事处
质评中心
科研处
信息工程学院
经济管理学院
农林科技学院
机电工程学院
设计艺术学院
外国语学院
文化传媒学院
教务处
学工处
马克思主义学院
创新创业就业学院